Git은 그래도 좀 써봤는데, Git-Flow는 대체 무엇일까?
여러 사람이 함께 작업할 때 Git 브랜치를 어떤 식으로 나누어 작업하는 것이 좋은지 정해놓은
일종의 약속이자 표준과 같이 쓰이는 방법론이다.
Vincent Driessen이 블로그에 작성한 것이 널리 퍼지게 되어 표준과 같이 사용되게 되었고,
경우에 따라 약간 수정하여 사용할 수 있다고 한다.
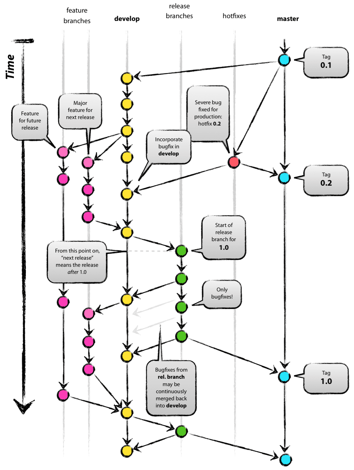
[ Master ] 사용자에게 배포되는 최종 버전.
[ Develop ] 개발을 위해 사용되는 메인 브랜치. 개발자들이 각각 작성한 프로그램을 전부 이곳에 머지하여 통합한 후 최종적으로 Master에 머지하게 된다.
[ Feature] 개발시 각각 단위별로 따로 feature 브랜치를 파서 작성. Feature 브랜치에서 개발 완료 후 Develop 브랜치에 머지한다.
[ Release ] Develop브랜치에서 Master로 머지하기 전, QA를 위해 사용하는 브랜치.
[ Hotfix ] Master 브랜치에서 배포 후 버그가 생겼을 때 긴급하게 수정하기 위해 사용하는 브랜치. 수정 후 바로 수정본 배포.
다음의 이미지는 Git-Flow를 설명할 때 자주 사용되는 이미지로, 위 5개의 브랜치가 어떻게 사용되는지 한눈에 보기 쉽게 작성되어있다

우아한 형제들의 기술 블로그를 보면 그들 역시 Git-Flow를 도입하여 사용 중이라는 것을 확인할 수 있다.
해당 내용은 다음의 링크를 통해 확인가능하다.
우린 Git-flow를 사용하고 있어요 | 우아한형제들 기술블로그
{{item.name}} 안녕하세요. 우아한형제들 배민프론트개발팀에서 안드로이드 앱 개발을 하고 있는 나동호입니다. 오늘은 저희 안드로이드 파트에서 사용하고 있는 Git 브랜치 전략을 소개하려고 합
techblog.woowahan.com
이전에 팀 프로젝트를 할때 Git-Flow를 몰랐던 상태였고
각자의 팀 이름으로 브랜치를 작성하여 작업해 각 팀마다 브랜치가 우후죽순 생겨 관리가 힘들었던 적이 있다.
만약 이 방법론을 그때 알았다면 좀 더 효율적으로 브랜치 관리를 할 수 있었을 거 같다.
앞으로 취업 후에 써볼 일이 생기지 않을까? :)
| Linux Command 공부 - linuxcommand.org (0) | 2022.12.06 |
|---|---|
| SourceTree - Organization Repository 안나올때 문제 해결 방법 (0) | 2022.11.04 |
| Serverless 서버리스 서비스란? (0) | 2022.09.23 |
| AWS 아마존 웹 서비스 가입하기 (0) | 2022.09.22 |
| CI/CD란 무엇일까? (0) | 2022.09.22 |